会同县人民医院冷冻切片机院内第二次招标需求公告
一、 采购项目基本概况:
1、项目名称:冷冻切片机
2、项目编号:HTXRMYYZB24-010
3、项目预算:25万
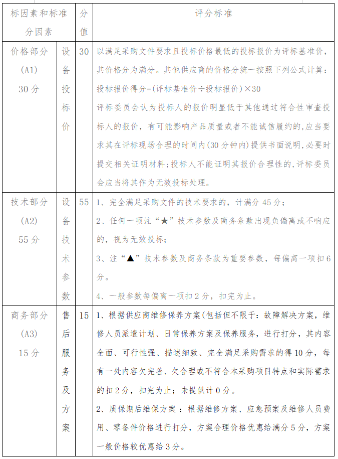
4、评分方法:综合评分法
二、投标人资格条件:
1、基本资格条件:在中华人民共和国境内注册,符合《中华人民共和国政府采购法》第二十二条规定的条件:
1.1具有独立承担民事责任的能力;
1.2具有良好的商业信誉和健全的财务会计制度;
1.3具有履行合同所必需的设备和专业技术能力;
1.4有依法缴纳税收和社会保障资金的良好记录;
1.5参加本项目采购活动前3年内,在经营活动中没有重大违法记录;
1.6法律、行政法规规定的其他条件。
2、要求投标人提供有效的《营业执照》、《组织机构代码证》、《税务登记证》(或者三证合一证)。
3、投标人代表为法定代表人的,需提交法定代表人身份证明原件;投标人代表不是法定代表人的,需提交法定代表人授权委托书、委托人及被委托人双方签名及身份证复印件(均加盖公章),被委托人现场提交被委托人身份证明原件。
4、不接受分包投标或联合体投标。
5、参加本项目招标活动前三年内,在经营活动中没有重大违法记录的书面声明,投标人在“国家企业信用信息公示系统(www.gsxt.gov.cn/index.html)”的查询中无重大失信等被禁止投标记录(提供网页截图证明)。
6、提供依法缴纳税收和社会保障资金的证明材料或承诺。
7、投标人特定资格条件:
7.1投标人须依法取得《医疗器械生产企业许可证》或《医疗器械经营企业许可证》或二类医疗器械备案凭证副本复印件加盖单位公章,进口产品必须是制造商授权售后服务商;
7.2产品制造商的营业执照、《医疗器械生产企业许可证》、《医疗器械经营企业许可证》或二类医疗器械备案凭证复印件加盖单位公章;进口产品提供总代理商的营业执照、《医疗器械经营企业许可证》或二类医疗器械备案凭证复印件加盖单位公章;
3医疗器械产品注册证及注册登记表(不作为医疗器械管理的产品出示国家食品药品监督管理总局的相关依据),并加盖单位公章。
三、招标技术参数(报名后获取)
四、投标文件编制要求
1、投标文件要求3份(一正二副),投标文件必须密封,封面必须注明投标项目名称、项目编号,投标单位名称、联系人、联系电话,加盖投标单位公章及法人印章。
2、投标文件须用胶封装订成册,并具有目录及页码。
3、投标人须提供按下列顺序装订成册的资料:1报价清单(包括产品名称、规格型号、单价、生产厂家 );2参数及服务响应文件;3法定代表人有效身份证复印件或委托代理人的有效身份证复印件及授权委托书原件(注:所有复印件应清晰并加盖公章);4单位有效证件复印件并加盖公章;5质量保证书;6售后服务承诺书;7提供依法缴纳税收和社会保障资金的证明材料或承诺及公司上年度审计报告或财务报表;8采购项目有特殊要求的,还应当提供其符合特殊要求的证明材料或者情况说明。9产品的市场占有情况证明。⑩其他相关证明材料。
4、投标申请人于2024年12月19日17:00(北京时间)之前报名并交投标保证金2000元, 报名后未投标的投标保证金不予退还。投标结束后投标保证金于7个工作日内退回原账号。中标人签订合同后交纳合同金额的10%为履约保证金,中标后无正当理由不积极履约的保证金不予退还。
五、付款方式:见合同
六、质保期:见合同
七、开标时间及地点:
1、开标时间:2024年12月20日9:00分(北京时间)。
2、开标地点:会同县人民医院医技楼二楼。
3、法人或授权代表须准时到会,迟到视为弃权,法人出示法定代表人身份证明原件或复印件、授权委托人出示附法定代表人身份证明的授权委托书(附双方身份证复印件)并签名以示出席;否则,其投标将被拒绝。
4、中标公示1个工作日。
八、招标项目联系人姓名和电话
项目招标方:会同县人民医院
地 址:会同县林城镇改河街208号
联 系 人:林女士 13487557779
质疑、投诉电话:0745-8822717
会同县人民医院
2024年12月17日
附件一:评分细则

会同县人民医院
急救电话:120
急诊电话:0745-8852076
办公电话:0745-8822717
投诉电话:0745-8850482
体检中心:0745-8853931
邮 箱:13174254123@163.com
地址:湖南省怀化市会同县林城镇改河街208号

微信号:htxrmyy